《PNAS》:NK细胞不仅能防癌,亦可阻止帕金森病恶化

2021-10-20

帕金森病(Parkinson’s disease,PD)又名震颤麻痹,是一种常见的神经系统变性疾病,在老年人群中多见。目前认为发病原因与大脑中多巴胺神经元内一种名为α-突触核蛋白(α-Syn)相关。


左图来自小鼠大脑的健康神经元的成像,右图是帕金森小鼠受损神经元的成像

来源:参考资料[1]


α-突触核蛋白(α-synuclein, α-syn)是由143个氨基酸组成的蛋白质,它高度聚集在神经元的突触前末端,神经胶质细胞中(红细胞中也有存在)。α-SYN不仅调节突触囊泡内神经递质的聚集和释放,还在细胞核中通过与组蛋白结合调节自身基因的表达。在帕金森疾病中,异常的α-SYN错误折叠、堆积(聚集形成原纤维),不能被降解,从而导致神经元死亡。患上帕金森病后,人体会出现一些功能障碍,并随着时间的推移逐渐恶化。


α-突触核蛋白是帕金森病的发病机制中最重要的蛋白

来源:网络


针对帕金森病,目前传统的治疗方式多以服用清除α-synuclein的药物(如:尼洛替尼、PRX002)和手术治疗为主,前沿的治疗研究涉及干细胞移植、改造基因、还有改造肠道菌群、帕金森病疫苗等。而美国佐治亚大学再生生物科学中心的研究人员们发现,NK细胞有助于阻止帕金森病的进展。


NK(自然杀伤)细胞是免疫系统的第一道防线,杀伤作用先于其它效应细胞,NK细胞通过抑制受体和激活受体之间的相互作用,选择性地识别和破坏肿瘤或被病毒感染的细胞,而不需要事先致敏


近年来,多项研究表明,NK细胞在抗菌、清除衰老细胞、消解炎症和调节获得性免疫等方面发挥着不同的作用,但其功能已不仅仅局限于识别和清除病变(癌)细胞。


论文截图

来源:PNAS


2020年3月13日发表在的《美国国家科学院院刊Proceedings of the National Academy of Sciences》上,一篇题为“NK细胞清除α-突触核蛋白及NK细胞耗竭加重α-突触核病的研究NK cells clear α-synuclein and the depletion of NK cells exacerbates synuclein pathology in a mouse model of α-synucleinopathy”的研究表明,NK细胞不仅是攻击“入侵者”的高效“清除剂”,而且对调节、抑制脑组织炎症和异常蛋白质聚集(治疗帕金森症和其他神经退行性疾病)至关重要


“我们通过实验发现,NK(自然杀伤)细胞可以有效地清除异常的α-SYN,并减少促炎细胞因子IFN-γ的释放,如果没有NK细胞,神经系统很容易受到攻击”,论文作者Jae-Kyung Lee说。


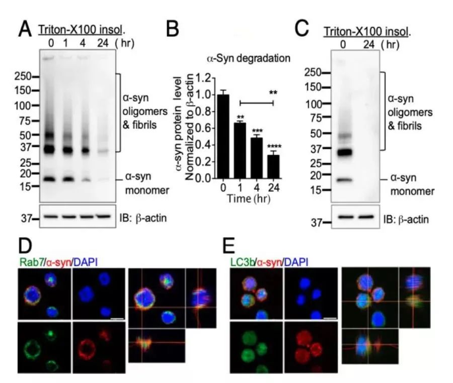
NK细胞能有效降解细胞外α-SYN聚集体

(图A)Western blot分析α-SYN在NK92细胞中的降解情况;

(图B)α-SYN原纤维降解的定量分析;

(图C)α-SYN在原代人NK细胞中降解的Western blot分析;

来源:PNAS


Jae-Kyung Lee的研究小组发现,在帕金森等慢性炎症的情况下,血脑屏障会被破坏,从而使免疫细胞进入大脑。Lee说:“最初我们主要关注NK细胞的神经保护作用,但在研究过程中发现,衰老导致NK细胞数量和功能下降。我们希望更深入地研究与NK细胞与年龄相关变化,对老年人健康所产生的影响。”


NK细胞耗竭加剧了α-突触核蛋白的病理变化

来源:PNAS


30年前,有关免疫疗法的研究刚起步时,第一方向是癌症治疗(训练免疫系统识别和攻击肿瘤细胞)。时至今日,这个想法已经成功地从实验室走向临床,例如:黑色素瘤、肺癌和肾癌的免疫治疗 已被美国食品和药物管理局批准。


而随着医学发展,以往认为帕金森病是单一脑部疾病的认知也正在更新,越来越多研究证实免疫系统和中枢神经系统之间存在关联。这项研究,为NK细胞扩大在临床应用的适应症范围,提供了新的依据。


免疫细胞是我们身体的国防力量,不仅是NK细胞,身体内的其他免疫细胞对身体的重要性同样不可小视。具体可观看下边视频,由ICU医生薄世宁为我们科普,人体处于疾病状态下,免疫细胞所起到的作用。


参考文献:

[1].E.Croisier,L.B.Moran, D.T.Dexter, R. K. Pearce, M. B.Graeber,Microglial inflam- mation in the parkinsonian substantia nigra: Relationship to alpha-synuclein de- position. J. Neuroinflammation 2, 14 (2005).

[2].C.L.Small et al.,NK cells play a critical protective role in host defense against acute

extracellular Staphylococcus aureus bacterial infection in the lung. J. Immunol. 180,

5558–5568 (2008).

[3]..R.L.Schmidt, H.C.Filak, J. D. Lemon, T. A. Potter, L. L. Lenz, A LysM and SH3-domain

containing region of the Listeria monocytogenes p60 protein stimulates accessory

cells to promote activation of host NK cells. PLoS Pathog. 7, e1002368 (2011).

[4].A.Sagiv et al.,Granule exocytosis mediates immune surveillance of senescent cells.

Oncogene 32, 1971–1977 (2013).

[5].F.B.Thorén et al.Human NK Cells induce neutrophil apoptosis via an NKp46-and

Fas-dependent mechanism. J.Immunol.188,1668-1674 (2012).

[6].S.N.Waggoner,V.Kumar,Evolving role of 2B4/CD244 in T and NK cell responses

during virus infection. Front. Immunol. 3, 377 (2012).

[7].A. Martín-Fontecha et al., Induced recruitment of NK cells to lymph nodes provides

IFN-gamma for T(H)1 priming. Nat. Immunol. 5, 1260–1265 (2004).

[8]. M. Vitale et al., NK-dependent DC maturation is mediated by TNFalpha and IFN- gamma released upon engagement of the NKp30 triggering receptor. Blood 106,

566–571 (2005).

[9].B. A. Williams et al., A phase I trial of NK-92 cells for refractory hematological ma-

lignancies relapsing after autologous hematopoietic cell transplantation shows safety

and evidence of efficacy. Oncotarget 8, 89256–89268 (2017).

[10].T. Tonn, S. Becker, R. Esser, D. Schwabe, E. Seifried, Cellular immunotherapy of ma-lignancies using the clonal natural killer cell line NK-92. J. Hematother. Stem Cell Res. 10, 535–544 (2001).

[11].https://www.pnas.org/content/117/3/1762




本站是一个学习交流的平台,网站上文章为转载,如果原文没有版权声明,按照目前互联网开放的原则,我们将在不通知作者的情况下,转载文章;如果原文明确注明“禁止转载”,我们一定不会转载,如果文章侵犯版权,请及时联系我们,更正或者删除有关内容。本平台拥有对此声明的最终解释权。